Architecture

interBTC consists of four different actors and eight modules. The component further uses two additional modules, the BTC-Relay component and the Parachain Governance mechanism.

Actors

There are four main participant roles in the system. A high-level overview of all modules and actors, as well as interactions between them, is provided in Fig. 5 below.

  • Vaults: Vaults are collateralized intermediaries that are active on both the backing blockchain (Bitcoin) and the issuing blockchain to provide collateral in DOT. They receive and hold BTC from users who wish to create interBTC tokens. When a user destroys interBTC tokens, a vault releases the corresponding amount of BTC to the user’s BTC address. Vaults interact with the following modules directly: Vault Registry, Redeem, and Replace.

    • Reporting: Monitors that other Vaults do not move locked BTC on Bitcoin without prior authorization by the BTC Parachain (i.e., through one of the Redeem, Replace or Refund protocols).

    • Relaying: Submits block headers published on Bitcoin to the BTC-Relay.

  • Users: Users interact with the BTC Parachain to create, use (trade/transfer/…), and redeem Bitcoin-backed interBTC tokens. Since the different protocol phases can be executed by different users, we introduce the following sub-roles:

    • Requester: A user that locks BTC with a vault on Bitcoin and issues interBTC on the BTC Parachain. Interacts with the Issue module.

    • Sender and Receiver: A user (Sender) that sends interBTC to another user (Receiver) on the BTC Parachain. Interacts with the Currency module.

    • Redeemer: A user that destroys interBTC on the BTC Parachain to receive the corresponding amount of BTC on the Bitcoin blockchain from a Vault. Interacts with the Redeem module.

  • Governance Mechanism: The Parachain Governance Mechanism monitors the correct operation of the BTC Parachain. Interacts with the Security module and can manually update the parameterization of all components in the BTC Parachain.

Modules

The eight modules in interBTC plus the BTC-Relay and Governance Mechanism interact with each other, but all have distinct logical functionalities. The figure below shows them.

The specification clearly separates these modules to ensure that each module can be implemented, tested, and verified in isolation. The specification follows the principle of abstracting the internal implementation away and providing a clear interface. This should allow optimization and improvements of a module with minimal impact on other modules.

architecture diagram

Fig. 5 High level overview of the BTC Parachain. interBTC consists of seven modules. The Oracle module stores the exchange rates based on the input of centralized and decentralized exchanges. The Treasury module maintains the ownership of interBTC, the VaultRegistry module stores information about the current Vaults in the system, and the Issue, Redeem and Replace modules expose functions and maintain data related to the respective sub protocols. The StabilizedCollateral modules handles vault collateralization, stabilization against exchange rate fluctuations and automatic liquidation. BTC-Relay tracks the Bitcoin main chain and verifies transaction inclusion. The Parachain Governance maintains correct operation of the BTC Parachain and intervenes / halts operation if necessary.

BTC-Relay

BTC-Relay is a key component of the BTC Parachain on Polkadot. Its main task is to allow the Parachain to verify the state of Bitcoin and react to transactions and events. Specifically, BTC-Relay acts as a Bitcoin SPV/light client on Polkadot, storing only Bitcoin block headers and allowing users to verify transaction inclusion proofs. Further, it is able to handle forks and follows the chain with the most accumulated Proof-of-Work.

The correct operation of BTC-Relay is crucial: should BTC-Relay cease to operate, the bridge between Polkadot and Bitcoin is interrupted.

Overview of BTC-Relay as a component of the BTC Parachain

Fig. 6 BTC-Relay (highlighted in blue) is a key component of the BTC Parachain: it is necessary to verify and keep track of the state of Bitcoin.

Below, we provide an overview of its components, as well as relevant actors - offering references to the full specification contained in the rest of this document.

BTC Parachain architecture diagram

Fig. 7 Overview of the BTC-Relay architecture. Bitcoin block headers are submitted to the Verification Component, which interacts with the Utils, Parser and Failure Handling components, as well as the Parachain Storage.

Oracle

The Oracle module maintains the exchange rate value between the asset that is used to collateralize Vaults (e.g. DOT) and the wrapped asset (interBTC). Governance authorizes trusted third parties to feed the current exchange rates into the system for a nominal fee.

Treasury

The Treasury module maintains the ownership and balance of interBTC token holders. It allows respective owners of interBTC to send their tokens to other entities and to query their balance. Further, it tracks the total supply of tokens.

Vault Registry

The VaultRegistry module manages the Vaults in the system.It allows Managing the list of active Vaults in the system and the necessary data (e.g. BTC addresses) to execute the Issue, Redeem, and Replace protocols.

This module also handles the collateralization rates of Vaults and reacts to exchange rate fluctuations. Specifically, it:

  • Stores how much collateral each vault provided and how much of that collateral is allocated to interBTC.

  • Triggers, as a last resort, automatic liquidation if a vault falls below the minimum collateralization rate.

Collateral

The Collateral module is the central storage for any collateral that is collected in any other module. It is allows for three simple operations: locking collateral by a party, releasing collateral back to the original party that locked this collateral, and last, slashing collateral where the collateral is relocated to a party other than the one that locked the collateral.

Issue

The Issue module handles the issuing process for interBTC tokens. It tracks issue requests by users, handles the collateral provided by users as griefing protection and exposes functionality for users to prove correct locking on BTC with Vaults (interacting with the endpoints in BTC-Relay).

Redeem

The Redeem module handles the redeem process for interBTC tokens. It tracks redeem requests by users, exposes functionality for Vaults to prove correct release of BTC to users (interacting with the endpoints in BTC-Relay), and handles the Vault’s collateral in case of success (free) and failure (slash).

Replace

The Replace module handles the replace process for Vaults. It tracks replace requests by existing Vaults, exposes functionality for to-be-replaced Vaults to prove correct transfer of locked BTC to new vault candidates (interacting with the endpoints in BTC-Relay), and handles the collateral provided by participating Vaults as griefing protection.

Security

The Security module is the kernel of the BTC Parachain. It is imported by most modules to ensure that the chain is running.

Governance Mechanism

The Governance Mechanism handles correct operation of the BTC Parachain.

Interactions

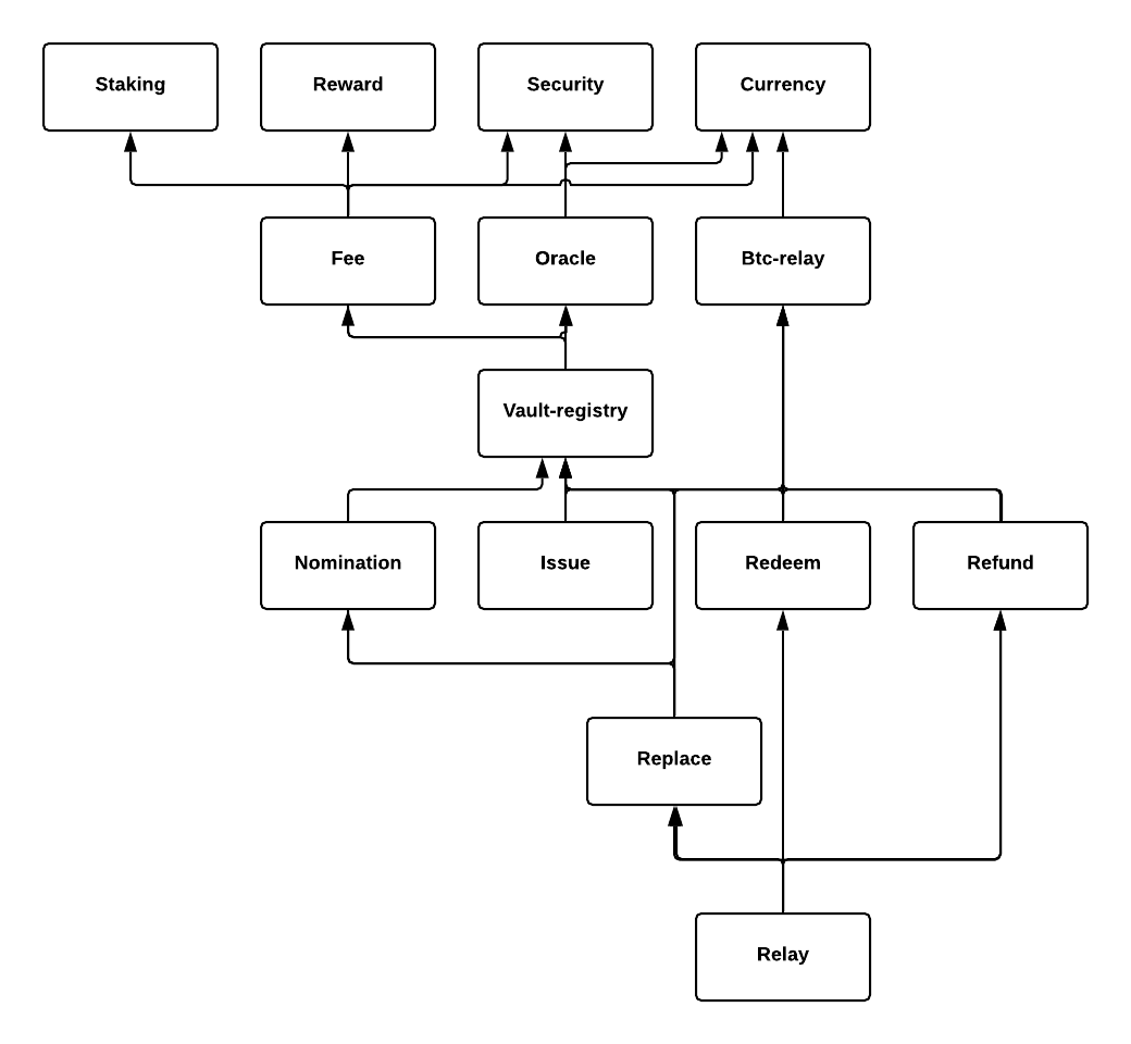
Dependency Graph

We provide a dependency graph of the different pallets in Fig. 8. Note that for clarity, dependencies that are already implied by transitivity are not displayed. That is, if a -> b, b -> c and a -> b, we do not show a dependency a -> c even when it is an explicit dependency in the implementation.

Palletdependency graph

Fig. 8 Pallet dependency graph

External Interactions

We provide an overview in Fig. 9 of the main ways that different actors interact with the parachain. Note that we only include the function calls that have side effects, i.e., that write to storage. Also, some calls that are not central to the main protocol are omitted to keep the overview clear. The pallets are displayed in the center column, while the various actors surround it in yellow.

overview of interactions of different actors with the parachain

Fig. 9 Overview of interactions of different actors with the parachain.